2025年贵州省居家适老化改造补贴活动商家征集全面开启!
随着“2025年贵州省居家适老化改造补贴活动”于8月16日正式拉开帷幕,多彩宝平台现面向社会,诚邀适老化产品零售及综合零售企业、大型商场服务运营企业、生产企业(销售机构)等积极参与,携手推动居家适老化改造进程,助力老年群体安享舒适、安全的居家生活。
本次活动由贵州省民政厅联合多部门开展,旨在通过“政府支持、企业让利”的创新模式,切实提升老年人居家养老的安全性与便利性,全方位增强老年人的获得感、幸福感和安全感。活动将持续至2025年12月31日,在此期间,60岁及以上(即1965年12月31日及之前出生,以身份证出生日期为准)且收货地址在贵州省内的老年人,均可享受居家适老化改造补贴。
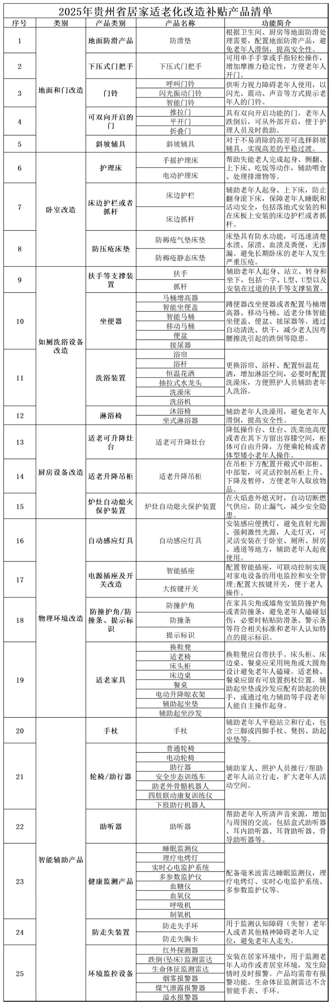
补贴覆盖六大核心生活场景,包括卧室改造、如厕洗浴设备改造、厨房设备改造、物理环境改造、智能辅助产品,对应25个产品类别(具体清单详见附件 《2025年贵州省居家适老化改造补贴产品清单》)。补贴力度空前,按单件产品售价的30% 予以补贴,单笔订单(单件产品)最高补贴3000元,每位老年人累计补贴上限为15000元(分5次使用,每次最高补贴3000 元)。为保障资源合理分配,同一类别产品(如卧室改造类的护理床)实行每人限购两件(套)的规则。需特别说明的是,超出补贴范围的产品、预售类产品的购置费用,以及改造过程中产生的装修费、人工费等,均不在补贴范围内。
商家报名采取企业自愿申报原则,可在“多彩宝” 平台点击商家报名入口,或扫描下方二维码,提交电子版报名资料。报名后,请保持电话畅通,积极配合工作人员进行材料补充等相关工作。多彩宝平台将依据活动参与要求,对报名企业的服务能力及风险处理能力进行严格评估审核,并由平台统一联系审核通过的企业。

多彩宝平台通过引入大数据分析、智能风控等先进技术手段,构建全流程动态风险管控机制,确保活动顺利开展,保障财政补贴资金规范使用。我们热忱期待与广大企业携手共进,共同为贵州省老年人的居家养老生活贡献力量。
联系方式:
贵州多彩宝互联网服务有限公司
电话:400-900-8799
附件:2025年贵州省居家适老化改造补贴产品清单


