一个操作,这辆货车直接报废→
贵州交通广播、贵阳交警 | 2026-02-06 07:45
近日,贵阳交警南明区大队五中队在中环路南段开展违法整治行动。8时许,执勤民警拦下一辆早高峰驶入该路段的川J牌照轻型普通货车,经查,该车辆自2020年购车起,已连续5年未按期年检,车辆已达报废标准。

驾驶人何某某称,其接触货车时间短,不清楚货车一年一检的相关规定,一直以为货车与家用小车年检周期一致,故从未按期年检。
何某某因驾驶报废车上路,案件已依法移交相关部门,目前正在办理中。
贵阳交警提醒
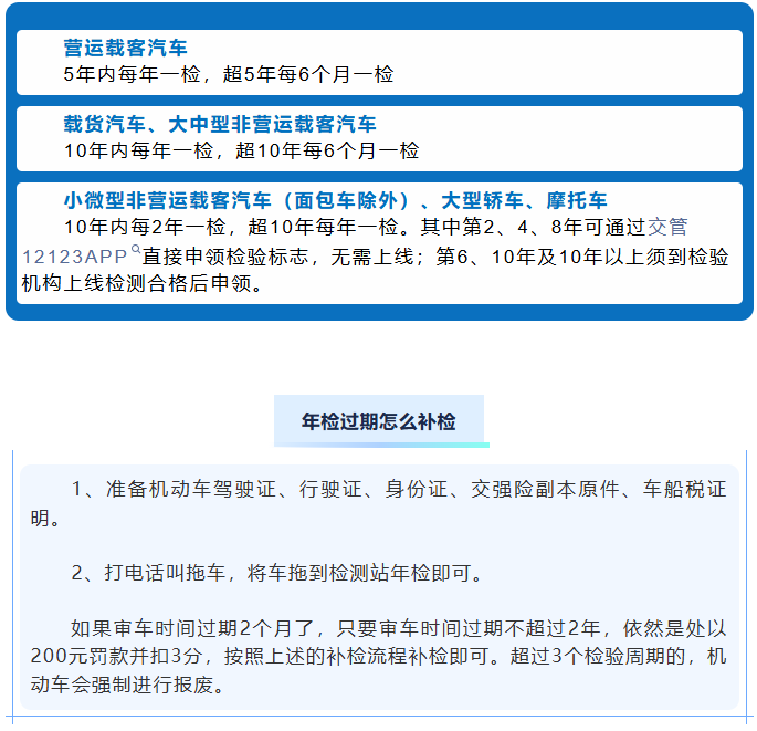
车辆逾期未检上路行驶
属于交通违法行为
不同车辆其年检周期也不同
请广大驾驶人注意自己车辆属性
按期年检


