贵州省何志旭教授团队荣获中华医学科技奖一等奖
2025-01-07 13:08
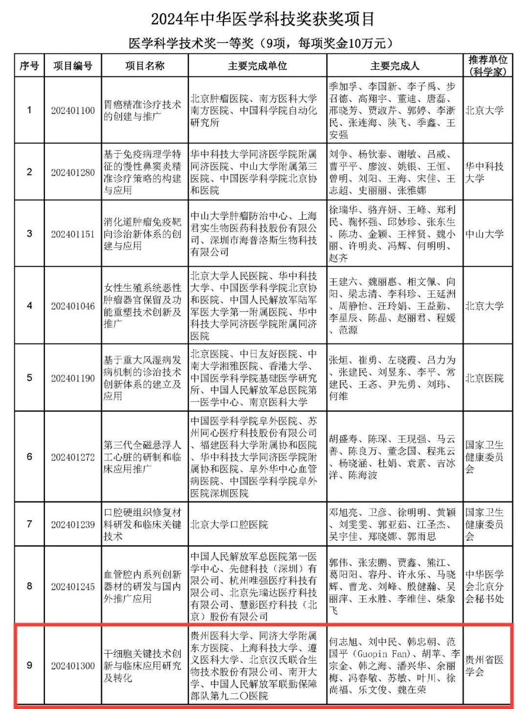
1月6日,中华医学会科技评审部公布2024年中华医学科技奖获奖项目。共有80项成果被授予2024年中华医学科技奖医学科学技术奖,其中贵州医科大学何志旭教授团队所申报的《干细胞关键技术创新与临床应用研究及转化》荣获中华医学科技奖一等奖。

此次获奖彰显何志旭教授团队在干细胞关键技术领域的深厚造诣,是对他们多年来在此领域辛勤耕耘和不懈探索的高度肯定和认可。一直以来,何志旭教授团队通过不断的科学创新,在干细胞基础研究和临床应用转化方面取得多项突破,并与国内外多个科研团队合作,学术成绩丰硕。

作为贵州省最高科学技术奖获得者,何志旭教授表示自己所带领团队研究的干细胞关键技术已达到国际先进水平,有望推动贵州临床再生医学达到新高度。
此次获奖也标志着贵州医科大学在科研创新方面取得了历史性突破,对学校科研工作的高质量发展起到了巨大支持和推动作用,也为贵州医科大学建设"双一流大学"奠定扎实的基础。

