贵阳贵安第四批专家工作站建议名单公示
中共贵阳市委人才工作领导小组办公室 | 2025-12-15 10:42
贵阳贵安第四批专家工作站建议名单公示
根据《贵阳市专家工作站评选管理暂行办法》(筑人才发〔2021〕1号)规定,经申报推荐、资格审查、专业评审等程序,现将贵阳贵安第四批专家工作站建议名单进行公示。
公示时间:2025年12月15日至12月19日
举报受理:中共贵阳市委人才工作领导小组办公室
举报电话:0851—87988230
通讯地址:贵阳市观山湖区市级行政中心市委507室(邮编550081)
对公示对象有问题反映的,可在公示期间向贵阳市委人才工作领导小组办公室反映。反映问题要实事求是,客观公正。为便于调查核实,请在反映问题时,提供具体事实或线索,并请提供联系方式,我们将严守保密纪律,对反映人的情况予以严格保密。
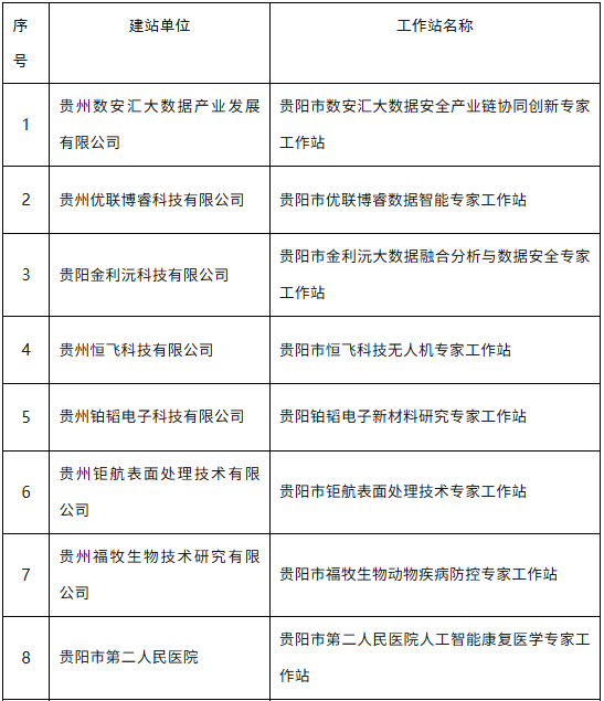
附件:贵阳贵安第四批专家工作站建议名单(共15个)
中共贵阳市委人才工作领导小组办公室
2025年12月14日
贵阳贵安第四批专家工作站建议名单
(共15个,排名不分先后)

