贵州人游贵州 | 六盘水市:端午假日景点优惠迎游客
文体旅事业部 | 2022-06-01 17:13
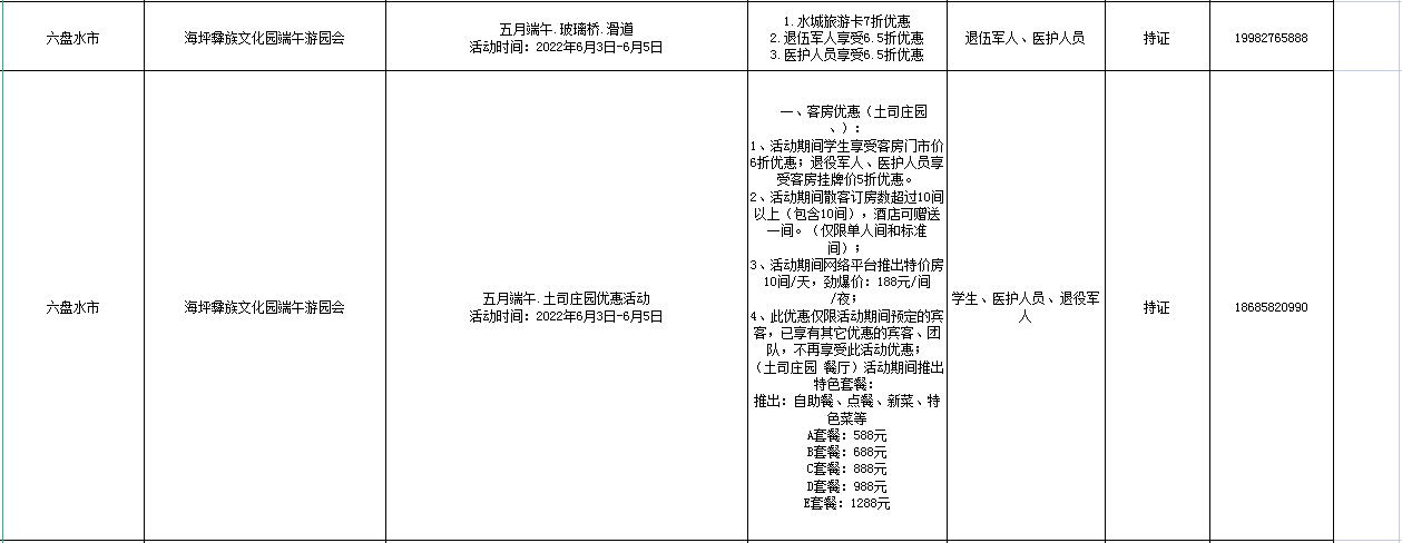
端午节假日期间,六盘水市的景区面向游客推出丰富的优惠政策,下面就为大家介绍六盘水市各个景点的优惠政策。







【温馨提示】
广大游客出游期间请您做好个人防护,严格执行当地疫情防控政策。
(图文资料由贵州省文化和旅游厅提供)
端午节假日期间,六盘水市的景区面向游客推出丰富的优惠政策,下面就为大家介绍六盘水市各个景点的优惠政策。







【温馨提示】
广大游客出游期间请您做好个人防护,严格执行当地疫情防控政策。
(图文资料由贵州省文化和旅游厅提供)
编辑: 龙煜 责编: 张宁 编审: 杨思翰
Copyright © 2011-2026 Limited All Rights Reserved. 贵州广播电视台版权所有。
贵州广播电视台 版权所有 黔ICP备13001066号 地址:贵州省贵阳市瑞金南路149号
贵阳公安网监备案 GYBA-第2919号 信息网络传播视听节目许可证号 2410521
互联网新闻信息服务许可证号 52120170005