Hortic Res│贵州大学茶学院吕立堂课题组揭示CsS40转录因子调控茶树咖啡碱积累的分子机制

咖啡碱,是茶叶滋味物质的主要组成成分,含量占茶鲜叶2%~5%,它还可与茶黄素、茶红素等以氢键缔合形成络合物提高茶汤品质,因此是衡量茶叶品质的重要指标之一。此外,咖啡碱对茶树生长发育及逆境胁迫响应具有重要作用。茶树以及其他含咖啡碱的多种植物中咖啡碱代谢途径已经基本清楚,然而其生物合成调控机制还缺乏深入研究。
2023年8月,Horticulture Research上线了(Advance Access)贵州大学茶学院吕立堂课题组题为The transcription factorCsS40 negatively regulatesTCS1 expression and caffeine biosynthesis in connection to leaf senescence in Camellia sinensis 的研究论文。
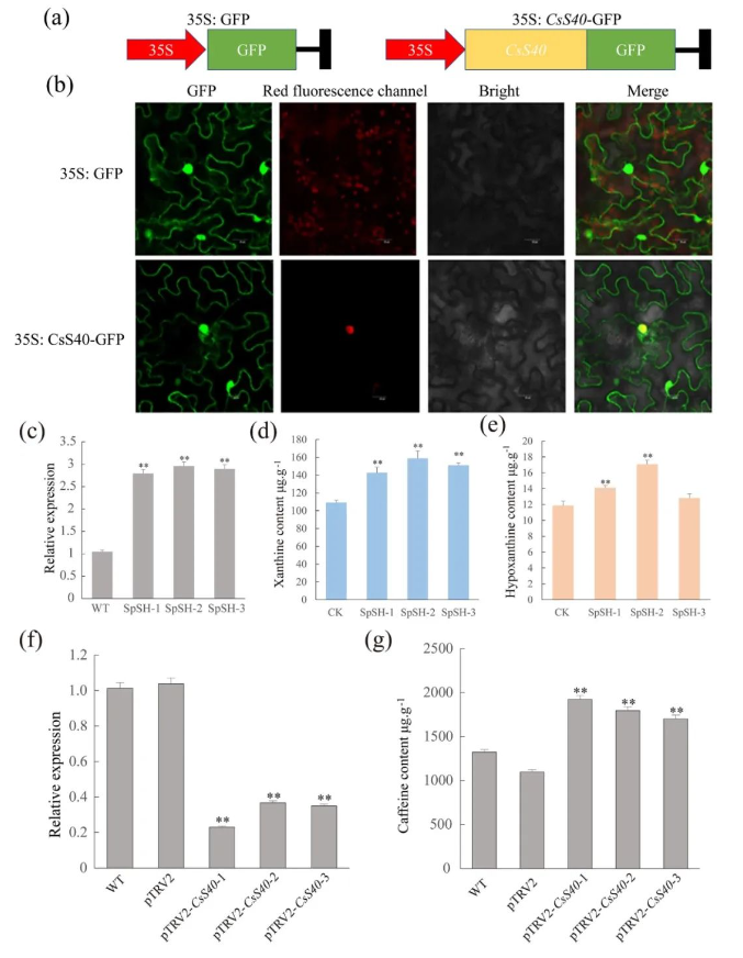
茶咖啡碱合成酶1(TCS1)是咖啡碱合成的限速酶基因,它在茶树幼嫩叶片中高表达来催化由可可碱的1-N位甲基化反应而合成咖啡碱。该研究通过酵母单杂在茶树基因组中筛选到一个与衰老调控相关的未知CsS40基因,通过转录激活、EMSA实验证明CsS40能直接结合并激活TCS1启动子。亚细胞定位表明CsS40-GFP融合蛋白定位于烟草表皮细胞的细胞核中;对不同幼嫩程度茶树叶片CsS40基因的表达量和咖啡碱含量进行了检测,结果表明随着茶树叶片老化,CsS40基因的表达量上升。茶树叶片的衰老程度与咖啡碱含量呈负相关,随着茶树叶片衰老程度的增加,咖啡碱含量显著降低。
茶树体内VIGS实验表明,与野生型和空载株系相比,VIGS沉默CsS40基因的茶树植株(PTRV2-CsS40)中CsS40基因的相对表达量相比于空载显著降低至36.19 %,咖啡碱含量则是空载株系的1.29倍,这进一步证明了CsS40基因能直接负调控茶树中TCS1基因表达从而影响咖啡碱合成。在茶树叶片愈伤组织中超量表达CsS40显著降低了TCS1的表达水平,使得咖啡因积累减少;在茶树叶片愈伤组织中编辑CsS40基因则显著提高了TCS1的表达水平,并使得咖啡因积累增加。通过在烟草中超量表达CsS40基因,增加了转基因烟草株系叶片对衰老的敏感性,而且随着CsS40表达量的升高,叶片更易衰老。综上所述,衰老相关转录因子CsS40通过负调控茶树中TCS1的表达调控'福鼎大白'叶片中咖啡碱的生物合成。茶树中的咖啡碱主要存在于叶片内,且以幼嫩叶中含量最高,随叶片老化而逐渐减少。本研究阐明了这一现象的转录调控机制,研究结果对于进一步了解茶树中咖啡碱合成的分子机制具有重要意义。
图1 CsS40转录活性验证
图2 CsS40亚细胞定位及其过表达对烟草中咖啡因前体黄嘌呤和次黄嘌呤积累的影响
贵州大学茶学院吕立堂教授为该论文通讯作者,贵州大学茶学院姚新转老师为该论文第一作者。该研究得到了国家自然科学基金等项目资助。


