长沙县第二季度物业“红黑榜”公布,10个小区物业上“黑榜”
你家小区的物业怎么样?各小区业主给出的评价不一,但官方公布的榜单可重点参考。
近日,长沙县住建局公布了2024年二季度物业服务企业“红黑榜”。长沙县5家物业企业列入“红榜”,6家物业企业列入“重点监管”范围,10家物业企业列入“黑榜”。
国泰九龙湾、长房星昇公馆、楚天世纪城西苑、丰源国际、金驰东方樾等5个小区物业,登上了“红榜”。他们是推进“红色物业”创建、物业服务标准化建设、安全隐患排查整治、文明城市建设等工作中表现突出的物业企业。

上海永升物业管理有限公司长沙分公司服务的国泰九龙湾小区,积极消除外墙安全隐患风险,小区防汛工作组织有力;长沙市长房物业管理有限公司服务的长房星昇公馆,打造电动自行车充电停放场所观摩示范点;长沙潜润物业管理有限公司服务的楚天世纪城西苑小区,积极申报政策引导,投入大量资金进行小区提质,且取得很好效果。
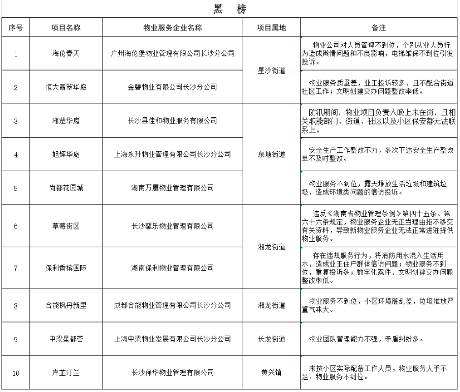
海伦春天、恒大翡翠华庭、湘楚华庭、旭辉华庭、尚都花园城、草莓街区、保利香槟国际、合能枫丹新里、中梁星都荟、岸芷汀兰等10个小区的物业,被列入“黑榜”。

海伦春天小区的物业公司对人员管理不到位,个别从业人员行为造成舆情问题和不良影响,电梯维保不到位引发投诉。恒大翡翠华庭的物业服务质量差,业主投诉较多,且不配合街道社区工作,文明创建交办问题整改率低。防汛期间,湘楚华庭的物业项目负责人晚上未在岗,且相关职能部门、街道、社区以及小区保安都无法联系上。
长沙县住建局相关负责人介绍,列入“黑榜”的企业,将取消本年度行业评先评优资格,暂缓办理诚信等级备案,在物业项目招投标等方面依法依规予以限制,通过多方联动,协同监管,通过约谈、行政监管提示、工作函等形式督促物业企业按照物业服务合同和行业服务标准,整改到位,实现规范化管理。
此外,当代广场、深业睿城、楚天家园、长沙威尼斯城、碧桂园星城首府、东门尚苑等6个小区的物业被列入“重点监管”范围。行业主管部门和相关镇(街)将加大对其本县范围内的所有项目检查频次,对其法定代表人或者驻县负责人进行提醒、约谈、告诫,及时跟进矛盾纠纷投诉处理结果,督促物业服务企业规范服务。

此次名单的评定,根据《关于进一步加强物业监督管理及行业自律的若干措施》《长沙县物业服务企业“红黑榜”评定办法》的通知,结合县级、各镇(街)日常监管和安全生产、12345热线工单处理、文明城市建设、电动自行车整治、两非整治等情况,旨在加强全县物业行业监管,提升物业企业服务水平。

