贵阳这些路段将新增多功能电子警察
贵州交通广播,贵阳市公安交通管理局 | 2024-12-14 15:58
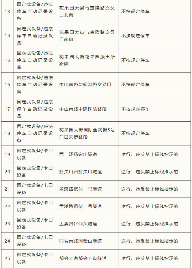
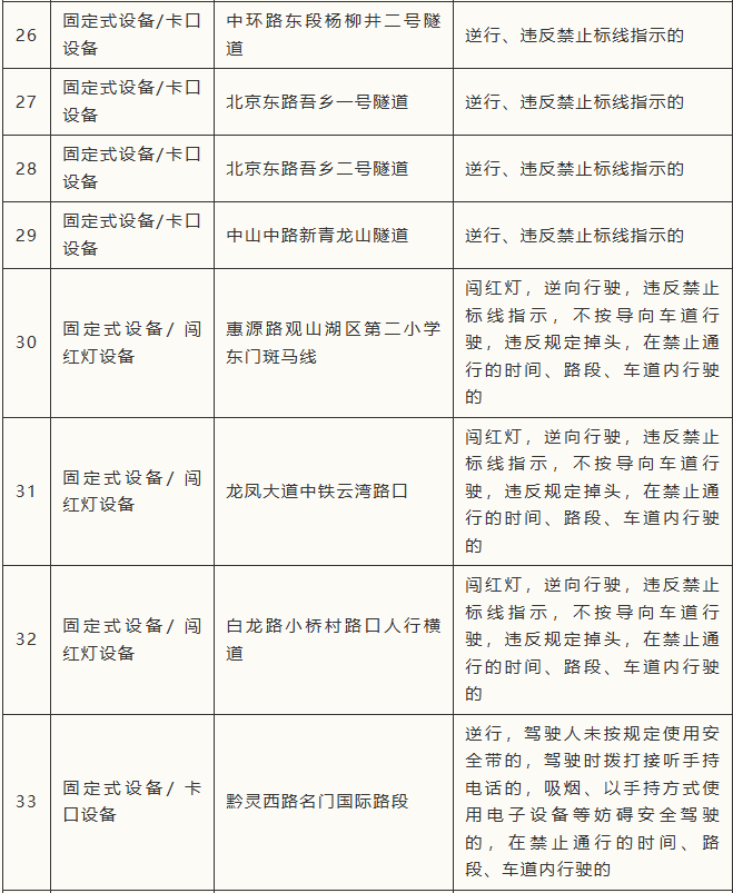
贵阳市执法取证设备备案公示
为维护道路交通秩序,预防和减少道路交通事故,保障道路交通有序、安全、畅通,根据《中华人民共和国道路交通安全法》等法律、法规的规定,现将执法取证设备备案信息予以公示(详见附表)。
贵阳市公安交通管理局
2024年12月13日
附表:







贵阳市修文县新增多功能电子警察公示
(2024年12月13日)
根据《中华人民共和国道路交通安全法》规定,对于设立电子监控设备的路段,应向社会公布安装点位,现将新增电子警察安装点位予以公示(详情见下表),望广大驾驶人依法、安全驾驶(详情见附件)。
贵阳市公安交通管理局
2024年12月13日
附件:


