公示中!贵阳一地新增19条违停严格管理路段
贵州交通广播 | 2023-06-15 07:59
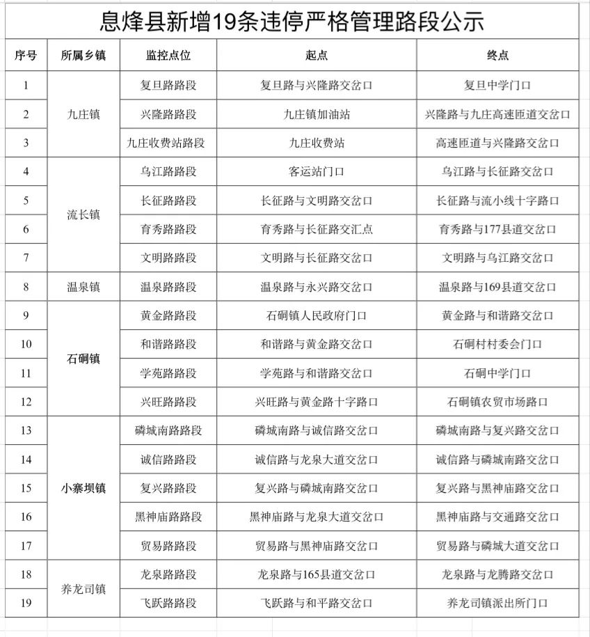
根据《中华人民共和国道路交通安全法》规定,对于设立电子监控设备的路段,应向社会公布安装点位。现将息烽县新增电子警察安装点位予以公示,望广大驾驶人依法、安全驾驶(详情见下图)。
息烽县公安局交通警察大队
2023年6月13日

根据《中华人民共和国道路交通安全法》规定,对于设立电子监控设备的路段,应向社会公布安装点位。现将息烽县新增电子警察安装点位予以公示,望广大驾驶人依法、安全驾驶(详情见下图)。
息烽县公安局交通警察大队
2023年6月13日

编辑: 雅文 责编: 黄江北 编审: 冀佳
Copyright © 2011-2026 Limited All Rights Reserved. 贵州广播电视台版权所有。
贵州广播电视台 版权所有 黔ICP备13001066号 地址:贵州省贵阳市瑞金南路149号
贵阳公安网监备案 GYBA-第2919号 信息网络传播视听节目许可证号 2410521
互联网新闻信息服务许可证号 52120170005