2026年贵州广播电视台卫星频道及地面频道特定时段资源竞购公告书
2026年贵州广播电视台
卫星频道及地面频道
特定时段资源
竞购公告书
贵州创娱文化传媒有限责任公司(以下简称“创娱公司”)是贵州广播电视台和贵州广电传媒集团下属企业,拥有贵州卫视和地面频道全时段广告及广告段位的制作、代理经营、发布权。
根据中华人民共和国相关法律、法规、文件等的规定,结合广播电视行业特点,创娱公司对2026年度贵州卫视及地面频道特定时段资源代理运营权开展竞购,现将有关事项公告如下:
一、竞购项目名称
2026年贵州卫视及地面频道特定时段资源代理运营权。
二、竞购项目基本情况
本次竞购项目为2026年1月1日至2026年12月31日贵州卫视及地面频道特定时段资源代理运营权,具体如下:

1.以上各资源包时段内经营性栏目具体播出的段位时长及实际播出时间划分以2026年贵州广播电视台各频道节目编排表为准。
2.所有播出的广告必须符合政治导向,不得违反《中华人民共和国广告法》等相关法律法规和国家广播电视总局等部门的行业规定要求。
3.每个资源包由至少三家单位参与竞购,若某个或多个资源包低于三家单位报名,则创娱公司收回该资源包并根据实际情况开展谈判。
4.参与地面频道资源包竞购的单位每家仅可填报C、D、E中的一个资源包,多填视为无效填报。
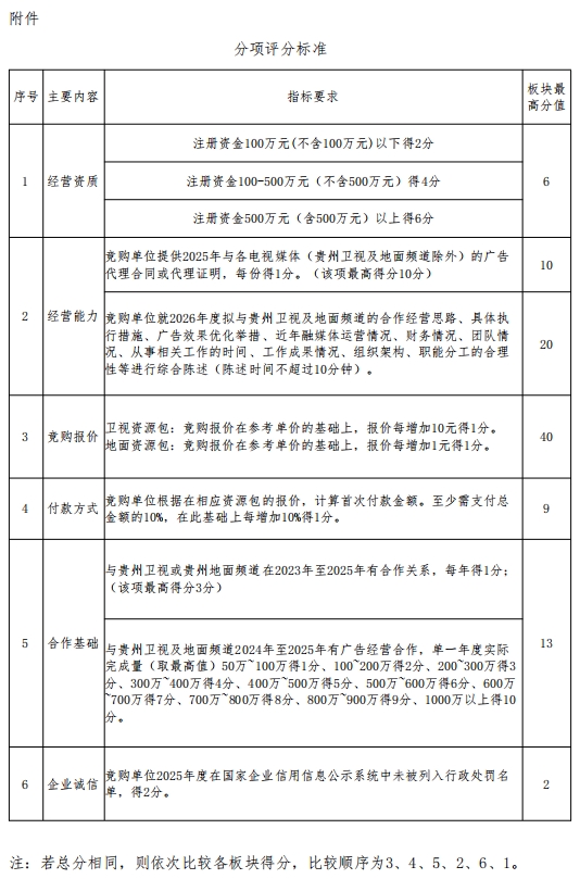
5.本次竞购采取评分制,由创娱公司组织评分小组根据《分项评分表》(详见附件)进行评分。每个资源包得分最高者与创娱公司签订相应的《合作协议》,合作具体细节以签订的《合作协议》为准。
6.本次竞购由贵州广播电视台广告管理部等部门组织监督执行,评分小组由台相关职能部门人员构成。
三、竞购流程
(一)报名登记
1.本次竞购采取公开报名方式,符合《中华人民共和国广告法》和国家相关法律法规、具有电视广告代理资质的单位均可参加。
2.报名单位在2025年12月14日17:00前通过电子邮件进行登记,请各报名单位在电子邮件标题中注明“(报名单位全称)竞购报名登记”。
联系人:杨溯
联系电话:13639062315
电子邮箱:729238276@qq.com
(二)资质审核备案
1.报名单位在向创娱公司联系人发送的电子邮件中,将公司营业执照扫描件(需加印清晰的单位公章)通过电子邮件发送给创娱公司审核备案。
2.公司法定代表人或实际控制人被国家机关列为失信被执行人的单位,不得参与本次竞购。
3.报名单位须保证所提供的全部资料真实可靠,并同意接受创娱公司对资料进一步审查的要求,如有弄虚作假一经查实取消资格。
(三)交纳信用保证金
1.报名后创娱公司联系人会通过邮件确认并做确认回复,报名单位须在2025年12月15日17:00前交纳信用保证金,逾期视为弃权。
2.参加竞购卫视资源包的单位须交纳信用保证金人民币50万元,参加竞购地面资源包的单位须交纳信用保证金人民币25万元,竞购成功后报名时交纳的信用保证金全额自动转为2026年合作履约保证金:
①卫视资源A包、B包的合作履约保证金均为100万元;
②地面资源C包、地面资源D包、地面资源E包中,每频道的合作履约保证金均为25万元;
③竞购成功的单位需按《合作协议》补交剩余的合作履约保证金。
3.竞购成功单位如果放弃与创娱公司签订《合作协议》,则该单位交纳的信用保证金不予退还且竞购成功的其它资源包也视为放弃。
4.未竞购成功单位的信用保证金若需退还,则按原进款方式在10个工作日内退还,退还的信用保证金不计利息。
5.信用保证金收款单位信息
账户名:贵州创娱文化传媒有限责任公司
账 号:133008486883
开户行:中国银行贵阳市遵义路支行
(四)竞购时间
1.在报名单位交纳信用保证金后,于2025年12月16日上午09:00在贵州广播电视台(地址:贵州省贵阳市南明区瑞金南路149号)D区20楼会议室领取《竞购报价表》,并做好相关准备。
2.竞购注意事项:
①如参加竞购的是单位法定代表人,须携带本人身份证原件;如不是单位法定代表人,须出示法定代表人的授权书原件,并加盖单位公章,同时出具竞购代理人的身份证原件。
②报名单位需携带单位公章及合同专用章。
③在规定时间未进入竞购现场的视为弃权。
(五)竞购单位陈述方案及评分
1.竞购顺序由抽签决定,竞购单位根据抽签序号进入对应的休息室填写“竞购报价表”(第一次填写,报价不能低于参考价。),待进入竞购现场时交给评分小组。
2.竞购单位代表按抽签顺序向评分小组陈述合作方案,陈述内容包括但不限于:单位基本情况、具体合作意向、经营思路等,陈述时间不超过十分钟,陈述完毕离场等候。
3.评分小组进行第一轮评分。
4.评分小组宣布第一轮各单位得分。
5.竞购单位填写“竞购报价表”(第二次填写,注:两次报价以报价最高的一次为准。)。各单位填写完毕后,由工作人员统一交给评分小组。
6.评分小组进行第二轮评分。
7.评分小组宣布最终结果。
8.现场签订2026年贵州卫视及贵州地面频道特定时段资源《合作协议》。
(六)其他事项
1.竞购单位一旦交纳信用保证金,即表明完全接受本公告书的所有内容及各项规则,并承担相应的一切责任。
2.竞购成功单位如放弃则视为违约,并根据评分排名顺序,视评分排名第二位的单位竞购成功,以此类推。
3.竞购成功单位在签订《合作协议》三个工作日内根据《合作协议》约定,交纳相应合作履约保证金及预付款。若逾期没有交纳相应合作费用则视为违约,合作资格顺延给评分排名第二位的单位,以此类推。
4.创娱公司有权取消违约的竞购单位所获经营资格,并扣除信用保证金。
5.因不可抗因素造成本次竞购时间或方式变化,创娱公司可对本公告相关事项进行变更。
贵州创娱文化传媒有限责任公司
2025年12月


