动静听新闻丨唐山烧烤店打人案:28人被公诉、8名保护伞被留置丨十年来,贵州基础设施建设实现历史性跨越丨中国空军运-20将首次赴欧洲参加国际航展丨英国“威尔士亲王”号航母因机械故障抛锚


贵视月饼火热预定中,扫码订购 ↑↑↑
今天是2022年8月30日,《动静听新闻》陪伴你的第1274天。
大家好,我是贵州广播电视台综合广播主播智桦。

▲8月29日是第19个全国测绘法宣传日,主题是“规范使用地图 一点都不能错”。当天646幅2022年版标准地图和参考地图发布。用户可通过自然资源部官方网站和国家地理信息公共服务平台“天地图”的标准地图服务系统免费浏览、下载标准地图,在线自助制作个性化地图。
视频来源:央视新闻
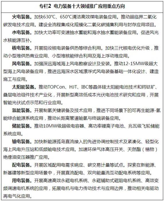
▲工信部等五部门近日发布《加快电力装备绿色低碳创新发展行动计划》,将推进火电、水电、核电、风电、太阳能、氢能、储能、输电、配电及用电等10个领域电力装备绿色低碳发展。

截图自工信部网站
▲为保障节假日期间猪肉市场供应,自9月份开始国家发展改革委将会同有关部门分批次投放政府猪肉储备,并指导地方联动投放储备。建议养殖(场)户合理安排生产经营,保持正常出栏节奏;相关企业有序释放猪肉商业库存,增加市场供应。
▲8月29日,河北省人民检察院发布通报,唐山烧烤店打人案陈某志等28名被告人被依法提起公诉。此外,河北省纪检监察机关严肃查处了陈某志等涉嫌恶势力组织背后的腐败和保护伞问题,对15名相关人员立案审查调查,其中对唐山市路北区副区长、市公安局路北分局局长马爱军等8名公职人员采取留置措施。
▲唐山烧烤店打人案案发以来引起广泛关注。经过两个月的深挖彻查,专案组共收集固定证据材料3000余份,最终查明了陈某志等涉嫌违法犯罪的全部事实。29日,央视发布独家视频,梳理唐山打人案始末。
视频来源:央视新闻
▲根据公安部统一部署,各地将督促学校及校车企业排查清理校车安全隐患,严禁校车“带病”上路,严防不合格的车辆和人员提供校车服务。并在开学第一周,组织开展校车和接送学生车辆交通违法整治行动。
▲8月29日,贵州省政府新闻办召开基础设施建设情况新闻发布会公布:十年来,贵州高速公路综合密度升至全国前列。截至2021年底,全省高速公路总里程达8010公里,较2011年增长近4倍,省际通道累计达到24个,与周边每一个省形成至少3个省际通道。
图片来源:动静app
▲十年来,贵州加快构建综合铁路交通枢纽网。截至2021年底,贵州铁路建成规模达4014公里,其中高速铁路1609公里,铁路通县达52个,高铁通县36个。
图片来源:动静app
▲十年来,贵州举全省之力破解千百年来缺水困局。水利投入突破3000亿元,累计开工建设骨干水源工程498座,累计新增年供水能力40亿立方米。如今的贵州已经形成了较为完整的农村供水工程体系,农村集中供水率达到96%,自来水普及率达到90.4%。
图片来源:动静app
▲十年来,贵州信息通信基础设施能力发生了历史性巨变。截至2022年上半年,互联网出省带宽达3.4万G,是2012年末的44.8倍;通信光缆长度达160.8万公里,是2012年末的6倍;移动通信基站数达到31.2万个,是2012年末的6.1倍;移动电话用户数达到4353.8万户,比2012年末增长73%。

图片来源:人民日报
▲近日,四川气温下降,降雨增多,供电能力有所提升,电力供需矛盾得到一定程度缓解。8月29日00:00起四川省将突发事件能源供应保障一级应急响应调整为二级应急响应。
▲目前,拉萨全市新增阳性病例均在高风险区、集中隔离场所、闭环管理人员中发现,社会面传播链基本阻断,经专家组综合分析研判,拉萨市基本实现社会面清零。

▲1-7月,国有企业营业总收入457796.3亿元,同比增长9.5%。其中中央企业257465.8亿元,同比增长10.6%;地方国有企业200330.5亿元,同比增长8.1%。
▲1-7月,国有企业应交税费35549.5亿元,同比增长13.6%。其中中央企业24118.7亿元,同比增长11.7%,地方国有企业11430.8亿元,同比增长11.7%。
▲我国信息消费已成为增长迅速、创新活跃、辐射广泛的消费领域,市场规模由2014年的2.8万亿元增长至2021年的6.8万亿元。今年上半年,我国信息消费规模达到3.24万亿元,同比增长6%。

图片来源:人民日报
▲自5月20日沪深交易所正式推出科技创新公司债以来,截至8月28日,已经满百日。在这期间,有32单科技创新公司债发行,合计募资406亿元。
▲截至8月28日,已有24家期货公司发布上半年经营数据,合计实现营收261.95亿元,合计实现净利润13.77亿元。其中,永安期货、瑞达期货、海通期货、方正中期期货、浙商期货等5家期货公司跻身净利润“亿元俱乐部”。

▲8月29日,中国空军新闻发言人申进科大校在空军航空开放活动现场回应舆论关切时表示,空军运-20将首次赴欧洲参加国际航展。

▲《湿地公约》第十四届缔约方大会(COP14)标志正式公布。标志表达了湿地保护需要全球共同努力、携手共建的鲜明内涵。今年是我国加入《湿地公约》30周年,11月5日—13日,第十四届缔约方大会将在中国武汉设线上线下主会场、在《湿地公约》秘书处总部瑞士日内瓦设线上线下分会场同步进行,探讨公约战略方向,审议重要履约事项,讲好人与自然和谐共生的精彩故事。

图片来源:央视新闻
▲据灯塔专业版数据,截至8月29日,今年暑期档总票房已达90亿,相比去年暑期档最终票房73.81亿提高了22%。虽然今年上映影片数量不及往年,但保持了类型多元的特点。

▲当地时间8月29日,国际原子能机构总干事格罗西表示,该机构的专家小组已经启程前往扎波罗热核电站。他指出,“我们应该确保欧洲最大核能设施的安全”。预计专家小组将于本周内抵达扎波罗热核电站。
▲英国“威尔士亲王”号航母27日从朴次茅斯港口起航后不久,就因机械故障抛锚。该航母原计划搭载1600名船员,赴美执行为期4个月的任务。“威尔士亲王”号航母排水量6.5万吨,采用常规动力,价值30亿英镑(约合人民币241.6亿元),2021年才全面投入使用。

图片来源:澎湃新闻(资料图)
▲美国将于9月3日迎来首个电影票全国打折日。这一天美国大多数影院的单场电影票价将不超过3美元,以吸引更多观众。今年的打折活动将是美国首次“试水”,如果效果不错,今后或会继续举办。
▲肚子上又长了一圈肉可不仅仅意味着体重上升。英国研究人员发现,腹部赘肉增加会相应提高心衰风险。

▲1998年8月30日,我国兴建首条跨海铁路——粤海铁路。粤海铁路北起广东省湛江市,跨越琼州海峡,抵达海南省三亚市。

图片来源:广州铁路
▲2007年8月30日,十届全国人大常委会第二十九次会议通过《中华人民共和国反垄断法》《中华人民共和国突发事件应对法》和《中华人民共和国就业促进法》。
▲2015年8月30日,中共中央办公厅、国务院办公厅印发《环境保护督察方案(试行)》,正式建立中央生态环境保护督察制度。
这里是《动静听新闻》,明天再见!
(消息来源:新华视点、央视新闻、人民日报、中国新闻网、中国青年报、科技日报、动静app、天眼app、等)

