贵阳将新增88组多功能电子警察(附具体位置)
贵州交通广播、贵阳交警 | 2024-11-13 09:21
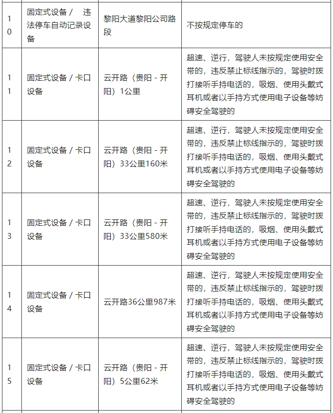
贵阳市新增执法取证设备公示
(2024年11月8日)
为维护道路交通秩序,预防和减少道路交通事故,保障道路交通有序、安全、畅通,根据《中华人民共和国道路交通安全法》等法律、法规的规定,现将新增执法取证设备予以公示(详见下表)。
贵阳市公安交通管理局
2024年11月8日
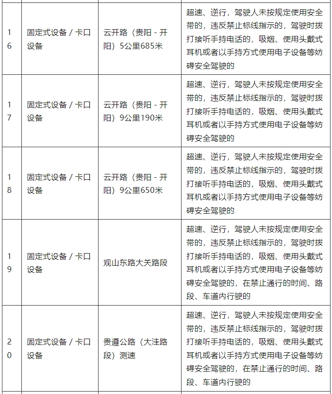
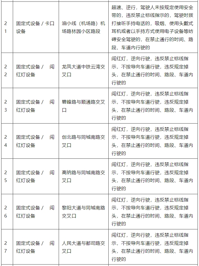
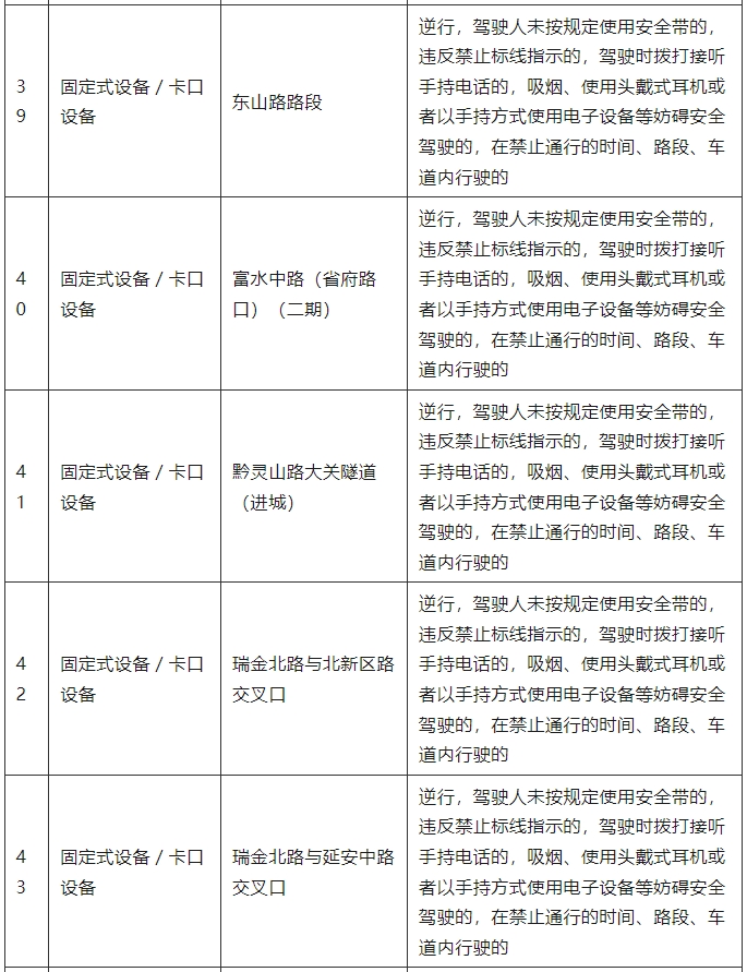
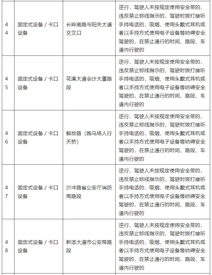
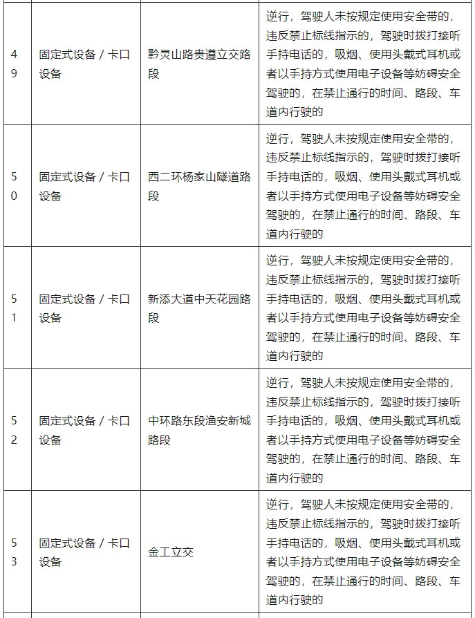
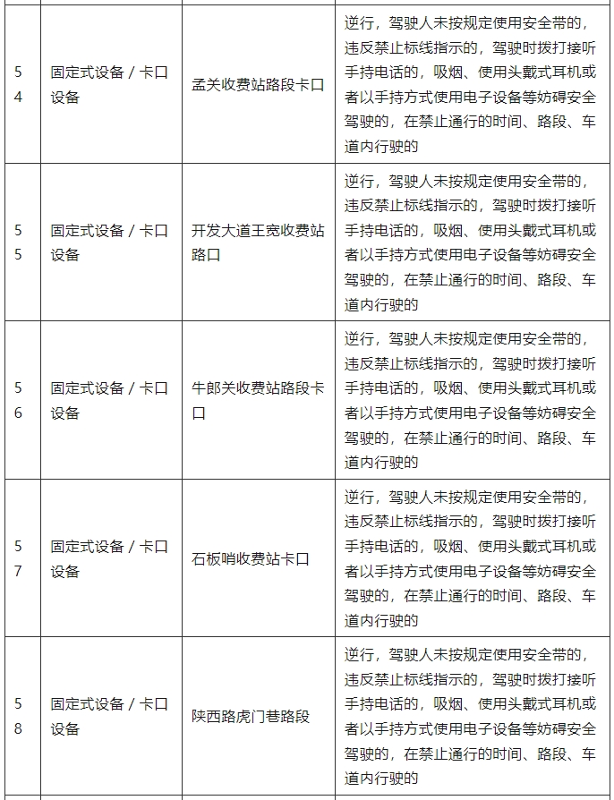
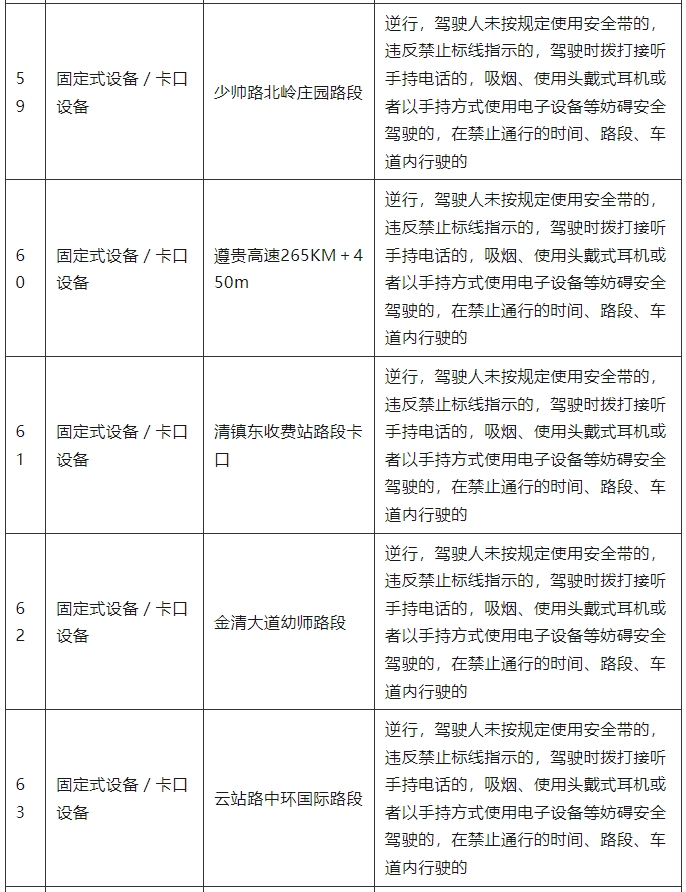
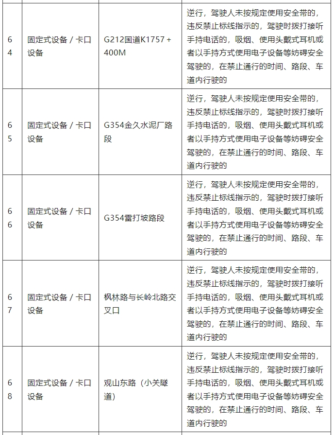
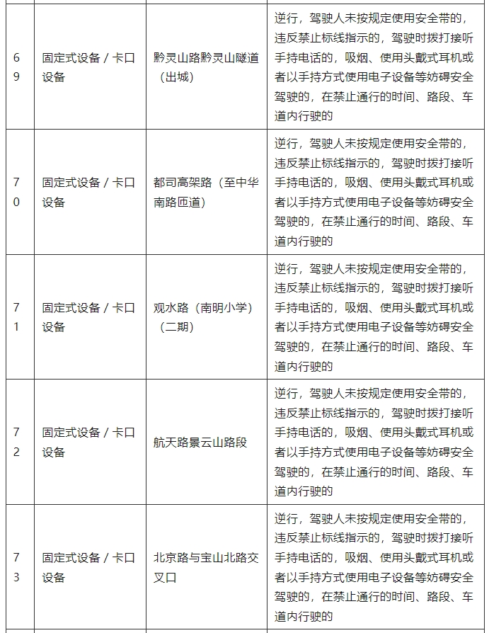
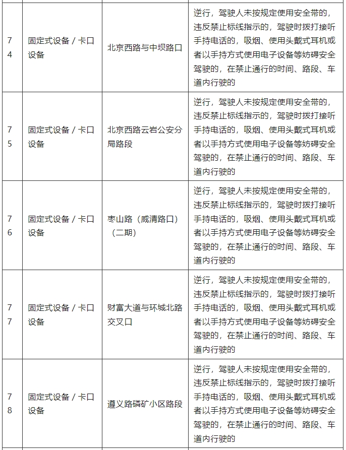
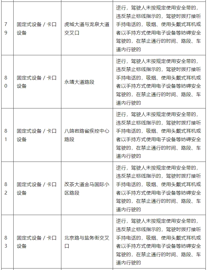
新增多功能电子警察点位
















贵阳市新增执法取证设备公示
(2024年11月8日)
为维护道路交通秩序,预防和减少道路交通事故,保障道路交通有序、安全、畅通,根据《中华人民共和国道路交通安全法》等法律、法规的规定,现将新增执法取证设备予以公示(详见下表)。
贵阳市公安交通管理局
2024年11月8日
新增多功能电子警察点位















