动静听新闻丨截至16日中午12点,贵阳本轮核酸检测已采样超600万人丨五类全国性高考加分项被取消丨四项“考古中国”重大项目公布丨长沙一超200米高楼发生大火


今天是2022年9月17日,《动静听新闻》陪伴你的第1292天。
大家好,我是贵州广播电视台综合广播主播珮成。

▲9月15日0时至24时,经复核确诊,贵阳市新增159例阳性病例,6例诊断为新冠肺炎确诊病例,153例诊断为新冠肺炎无症状感染者。全市现有确诊病例24例,无症状感染者 679例,确诊病例治愈出院3例,解除医学隔离观察68例。
▲9月16日至18日连续三天,贵阳贵安开展三轮全域核酸检测。每天将组织620万余人以上参与核酸检测,切实做到“应检尽检、不落一户、不漏一人”。

▲为如期高效完成检测目标,部分较大的社区需要凌晨4点甚至更早就开始组织核酸检测,目的是为了突出“早、快”二字,和病毒赛跑、和疫情抢时间。核酸采样早一点,检测结果就会快一点,就能尽早研判疫情形势、尽早开展流调追阳、尽早阻断疫情传播。希望广大市民朋友理解和支持,积极配合,“以快制快”控制疫情。
▲自9月15日起,贵阳市新增高风险区20个,其中云岩区16个、南明区3个、花溪区1个。全市累计现有高风险区242个,中风险区68个。
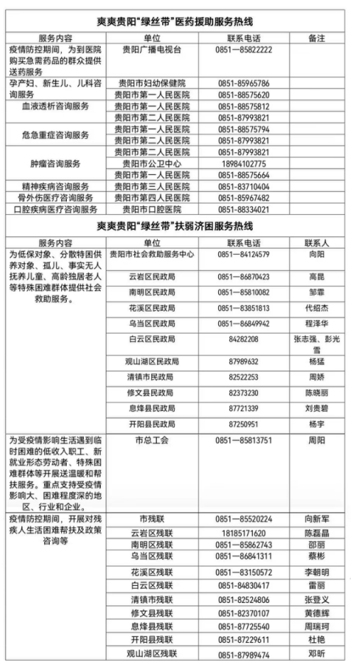
▲爽爽贵阳“绿丝带”医药援助服务热线、扶贫济困服务热线公布,点击收藏。

▲9月15日0时至24时,经复核确诊,毕节市织金县新增106例阳性病例,3例诊断为新冠肺炎确诊病例,103例诊断为新冠肺炎无症状感染者。毕节市此轮疫情现有确诊病例11例(其中1例由无症状感染者转成确诊病例)、无症状感染者565例。
▲海南三亚市15日起解除全域临时静态管理,逐步有序恢复正常生产生活秩序。三亚市民、旅客每2天开展1次核酸检测。
▲15日起,四川成都全域逐步有序恢复正常生产生活秩序。

▲我国8月份核心CPI(消费者物价指数)同比上涨0.8%,涨幅和上月持平,仍然处于今年以来较低水平。今年以来,受到疫情冲击、外部环境变化等多重因素影响,国内需求恢复相较于生产恢复比较缓慢,当前需求不足的矛盾仍然比较突出。
▲8月中旬以来,主要受美联储表态强力应对高通胀等因素影响,美元指数上涨超4%,最高升至110以上,创20年新高。同期,英镑、日元等对美元贬值5%左右,欧元对美元跌破1比1;人民币对美元贬值幅度相对低,从多边汇率看,人民币对一揽子货币指数保持了基本稳定。

▲1—8月份,全国网上零售额84295亿元,同比增长3.7%。其中,实物商品网上零售额72414亿元,增长5.8%,占社会消费品零售总额的比重为25.6%;在实物商品网上零售额中,吃类、穿类、用类商品分别增长16.5%、4.0%、4.8%。
▲2021年末,基本养老保险基金权益总额14604.73亿元。从投资业绩来看,2021年基本养老保险基金权益投资收益额631.80亿元,投资收益率4.88%,领先市场同业可比水平。


▲9月16日,第九批88位在韩中国人民志愿军烈士遗骸回归祖国。护送中国人民志愿军烈士遗骸的车队已抵达沈阳抗美援朝烈士陵园。接下来将进行88位烈士遗骸的DNA鉴定工作,让英雄“无名”变“有名”。

▲9月16日15时48分,位于湖南长沙市芙蓉区荷花园的电信大厦外墙起火,现场浓烟滚滚,数十层楼体燃烧剧烈。消防救援人员赶到现场后很快将火势控制,大楼明火已被扑灭,目前暂未发现人员伤亡。据了解,事发电信大厦2000年建成,位于长沙市东二环,曾以218米的高度成为长沙首座突破200米的楼宇。
视频来源:央视新闻
▲十年来,我国空气质量发生了历史性变化。全国细颗粒物(PM2.5)年均值由2015年的46微克/立方米降低到2021年的30微克/立方米,我国已成为全球大气质量改善速度最快的国家。
▲1—8月,全社会用电量累计57839亿千瓦时,同比增长4.4%。其中城乡居民生活用电量9255亿千瓦时,同比增长15.8%。

▲截至8月底,190余家汽车生产、动力电池综合利用等企业在全国31个省、自治区、直辖市的326个地市级行政区设立了10235个回收服务网点,同时,培育了45家梯次和再生利用骨干企业,探索形成“梯次电池以租代售、废料换原材料”等一批新型商业模式,回收利用体系正在逐步完善。
▲教育部消息,目前,我国已取消5类全国性高考加分项目(体育特长生、中学生奥林匹克竞赛、科技类竞赛、省级优秀学生、思想品德有突出事迹),逐步取消95类地方性加分项目,会同有关部门推动少数民族加分更加精准。今年秋季学期,全国各省(区、市)已全面实施新课程新教材。
▲16日上午,国家文物局发布四项“考古中国”重大项目,聚焦中国早期文明,介绍早期国家研究的最新考古发现与研究成果。
▲近日,国家一级保护动物、世界“极危”物种黄胸鹀现身北京大兴,这对研究整个黄胸鹀种群迁徙具有重大意义。


▲当地时间14日,因为与医院管理层就解决人员短缺和加薪的问题谈判失败,美国明尼苏达州约1.5万名护士连续第三天罢工。美国劳工部2日的一份报告称,因新冠疫情,现如今美国医护行业从业者数量较2020年2月时,减少3.7万人。
▲俄罗斯外交部发言人扎哈罗娃15日表示,西方向乌克兰输送武器会导致俄乌冲突的延长和更多平民的伤亡,也会使得俄罗斯和北约容易爆发直接军事冲突。如果美国决定向乌克兰提供远程导弹,意味着美方将逾越红线,在此情况下,美国将被视为冲突的直接参与方,俄方将做出回应。
▲日本8月从俄罗斯进口的商品总额增长将近70%,其中液化天然气进口额增幅超过200%。日本8月贸易逆差为1979年有可比数据以来最高,达到2.82万亿日元(197亿美元),主要缘于能源价格高涨和日元贬值。
▲瑞士网球名将费德勒15日在个人社交媒体宣布将于下周在伦敦举行的拉沃尔杯后退役。他曾103次斩获单打冠军,大满贯单打夺冠20次(澳网6冠、法网1冠、温网8冠、美网5冠),共计310周位于男单世界第一。


▲1894年9月17日,中日甲午海战中,北洋水师与日本帝国海军在黄海北部鸭绿江口大东沟激战,致远号巡洋舰舰长邓世昌、经远号装甲巡洋舰舰长林永升壮烈牺牲,史称“黄海海战”。

▲1945年9月17日,现代著名小说家、散文家——郁达夫被日本宪兵杀害。与鲁迅合编《奔流》,著有小说《沉沦》《春风沉醉的晚上》等。
▲1965年9月17日,我国科学家成功合成结晶牛胰岛素,这也是世界上第一个人工合成的蛋白质。

这里是《动静听新闻》,明天见!
(消息来源:新华视点、央视新闻、人民日报、中国新闻网、动静App、天眼App、贵阳晚报等)

