观山湖区2025年义务教育阶段学校招生入学工作通知
为进一步规范我区义务教育阶段学校招生入学工作,按照《贵阳市教育局关于做好2025年义务教育招生入学工作的通知》(筑教发〔2025〕33号)有关要求,现将我区2025年义务教育阶段招生入学有关事宜通知如下:
一、入学年龄
根据贵阳市教育局统一要求,2025年适龄儿童少年新生入学年龄如下:
小学一年级入学须在2025年8月31日前(含8月31日)年满六周岁,即2019年8月31日前(含8月31日)出生的适龄儿童。严禁所有小学招收不足龄儿童入学;初中七年级入学应为2025年小学应届毕业生。
因身体原因确需暂缓入学的适龄儿童,由其父母(或法定监护人)提出书面申请,出具相关材料向区教育局报备延缓入学,不得擅自以在家学习替代国家统一实施的义务教育,延缓期满后应及时入学。
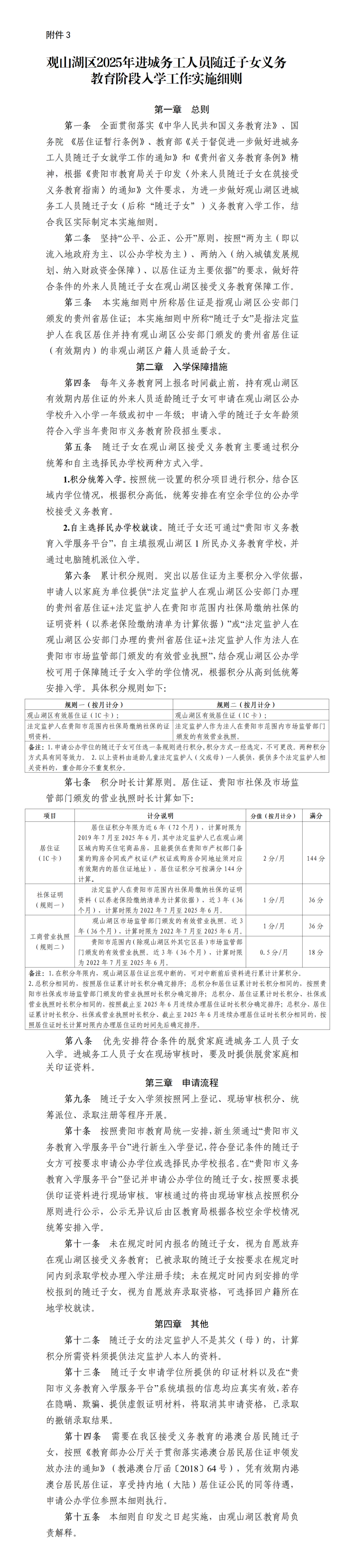
二、公办学校招生范围
(一)户籍片区生
父母(或法定监护人)、祖父母、外祖父母作为户主,且适龄儿童少年与父母(或法定监护人)同一户籍。具体要求如下:
(1)2023年6月17日起,住宅权利人(所有人及共有人)应为适龄儿童少年本人或其父母(或法定监护人)、祖父母、外祖父母中任意一人或上述多人所有,新交易或新变更住宅权利人(所有人及共有人)有非上述人员的,该住宅对应户籍原有适龄儿童少年新入学需求、新增适龄儿童少年入学需求,均由区教育局统筹安排入学。
(2)2023年6月17日起,新迁入户籍户主为适龄儿童少年祖父母、外祖父母,需提供适龄儿童少年父母(或法定监护人)的贵阳市不动产登记信息,适龄儿童少年父母(或法定监护人)有贵阳市不动产住宅登记信息的,可将适龄儿童少年户籍调整至父母(或法定监护人)住宅所在地登记入学,未进行调整的由区教育局统筹安排入学。
(3)2023年6月17日起,仅限住宅用途商品房产对应户籍的适龄儿童少年保障划片入学;公寓和其他用途商品房产对应户籍的适龄儿童少年,继续由区教育局统筹安排入学。
(4)2024年1月1日起,实行“一房一户学位保障制”。所有新交易或新变更住宅权利人(所有人及共有人)的,需核查该住宅对应户籍是否有适龄儿童少年使用观山湖区公办学校学位。如果该住宅对应户籍公办学校学位之前未被使用,则该家庭的适龄儿童少年(人、户、房一致)新生入学保障片区公办学校学位;如果该住宅对应户籍已被使用学位,有适龄儿童少年新入学需求由区教育局统筹安排入学。、
优先安排同时符合上述(1)(2)(3)(4)项条件的户籍片区生入学,再根据学校招生计划、报名人数,按照相对就近原则,统筹安排未同时符合上述(1)(2)(3)(4)项条件的户籍片区生入学。
(二)集体、公共户籍
适龄儿童少年随父母(或法定监护人)迁入我区集体户、公共户籍且父母(或法定监护人)未在贵阳市购置房产的,由区教育局根据学校空余学位情况统筹安排入学。若父母(或法定监护人)已在贵阳市购置房产,适龄儿童少年须随父母(或法定监护人)将户籍迁至房产所在地,重新进行户籍登记,并凭重新登记的户籍到户籍所属片区学校接受义务教育。
(三)各类政策优抚对象
观山湖区招商引资重点企业符合条件人员子女、烈士子女、符合条件的现(退)役军人子女、公安英模和因公牺牲伤残警察子女、国家综合性消防救援队伍人员子女、归国华侨子女等其他各类优抚对象,由区教育局根据各公办学校学位情况落实就读学校,有意愿选择就读民办学校的按民办学校招生政策执行。具体要求详询区教育局办公室(联系方式:0851—84700285)。
(四)随迁子女、港澳台胞及外籍人士子女
进城务工人员随迁子女以家庭为单位,分类核算“居住证+社保”“居住证+经商”相关资料,通过累计积分、统筹安排和自主选择民办学校两种方式入学,依法保障随迁子女接受义务教育(详见附件3:《观山湖区2025年进城务工人员随迁子女义务教育阶段入学工作实施细则》)。
需要在我区接受义务教育的港澳台居民随迁子女,按照《教育部办公厅关于贯彻落实港澳台居民居住证申领发放办法的通知》(教港澳台厅函〔2018〕64号)规定,凭有效期内,港澳台居民居住证,享受持内地(大陆)居住证公民的同等待遇。
需要在我区接受中国义务教育的外籍人员,按照《外国人在中国永久居留享有相关待遇的办法》有关规定,持有《外国人永久居留证》出入中国国境的外籍人员,由区教育局根据各校空余学位情况统筹安排入学。
(五)特殊群体
依法保障特殊群体适龄儿童少年公平接受义务教育,认真组织观山湖区户籍适龄残疾儿童少年开展入学安置评估,根据评估结果通过随班就读、特殊学校就读、送教上门、远程教育等多种方式保障其接受义务教育。
(六)多孩同校
积极响应教育部关于多孩子女义务教育长幼随学的要求,坚持自愿申请、公平公开、就近就便原则,结合公办学校学位情况妥善安排适龄儿童少年新生入学“多孩同校”,严禁择校(详见附件7)。
三、民办学校招生
根据教育部、省、市关于公民办义务教育学校同步招生和坚持民办义务教育学校招生纳入审批地统一管理有关要求,观山湖区民办学校优先满足观山湖区户籍或父母(或法定监护人)持有观山湖区有效期内居住证的适龄儿童少年入学需求,符合条件的每名适龄儿童、少年可选择填报区域内1所民办学校。报名人数超过核定招生计划数的,录取学生全部通过电脑随机派位在报名学生中产生,电脑随机派位由市招生考试管理中心统筹组织实施。电脑随机派位结束后,被录取学生在规定的时间和指定渠道缴纳学费,完成录取锁定学位;报名人数未超过核定招生计划数的,由学校根据家长意愿直接录取报名学生,剩余招生计划,要制定补录方案,经区教育局按流程审批后,在规定的招生范围和招生计划内补录符合条件的学生。
未中签学生或未在规定时间内缴费的中签学生,按照公办学校招生原则进行招生。失信被执行人子女不得报名就读高收费民办学校。
民办九年一贯制学校、十二年一贯制学校小学部学生符合贵阳市民办学校招生条件及贵阳市教育局有关规定的,可以直接升入本校初中部,初中部招生名额多于小学部直升人数的,多余学位要按照民办学校招生录取规则进行录取;初中部招生名额小于小学部直升人数的,采取电脑随机派位方式录取。
四、招生程序
(一)网上登记及初审
按照贵阳市教育局统一安排,2025年义务教育新生须通过“贵阳市义务教育入学服务平台”(以下简称平台)进行新生入学登记。登记网址:https://yjrx.gyzkzx.cn。
登记期间,家长按照平台要求如实填写登记信息,平台将通过公安户籍管理系统对登记的学生及监护人户籍、居住证等信息进行审核,如填报虚假信息将影响学生正常入学。有新生入学需求家庭适龄儿童少年,其户籍迁入时间在贵阳市义务教育登记平台登记结束、各学校现场确认报名结束等情况之后,或因其他原因错过报名,均由区教育局统筹安排。
登记期间,符合民办学校报名条件的新生可选择1所民办学校。
1.网上登记时间。
2025年6月10日—2025年6月19日。
2.网上登记对象。
(1)申请公办学位登记对象。具有我区户籍且符合我区公办学校招生政策的适龄儿童少年;父母(或法定监护人)持有观山湖区有效期内居住证且符合我区招生政策的适龄儿童少年。
(2)申请民办学位登记对象。具有观山湖区户籍或父母(或法定监护人)持有观山湖区有效居住证的适龄儿童少年。
3.需要进行现场登记的对象。为进一步保障新生入学工作的准确性,部分学生在网上登记的同时需在线下进行实地登记。
(1)观山湖区户籍的拆迁户。有意向就读部分招收我区征地拆迁农户子女学校的观山湖区户籍拆迁户,在完成网上登记的同时须持户口簿、出生证明、拆迁协议到户籍所在镇或街道审核登记。具体地点及审核时间由各镇、街道确定通知,可详询户籍所属村(居委会)。
(2)观山湖区户籍安置房保障户子女。观山湖区户籍的安置房保障户子女在完成网上登记的同时须持户口簿、出生证明、安置协议、交房证明到户籍所在镇或街道审核登记。具体地点及审核时间由各镇、街道确定通知,可详询户籍所属村(居委会)。
(3)观山湖区窦官公租房保障户子女。在观山湖区窦官公租房居住的公租房保障户子女在完成网上登记的同时须持户口簿、公租房入住证明、租房合同等材料到朱昌镇校委会审核登记(地址:朱昌镇银杏苑小区麦乃小学内)。
(4)港澳台籍及外籍等类型的学生在网上登记的同时需到区招生考试中心实地审核登记。登记结束后,区教育局根据公办学校空余学位统筹安排就读学校。
(二)学位确认
1.观山湖区户籍生。平台将根据户籍生登记的信息,将学生分配到相应现场审核点,并通过短信或平台提示两种方式通知家长打印现场审核表,家长按现场审核表上要求的时间、地点和需提供的资料到审核点进行现场审核。审核点结合我区招生政策及学校招生范围审核学生信息,审核通过的学生现场确定学位,平台锁定信息。审核未通过的学生由区教育局根据招生政策进行统筹安排。平台锁定学生信息后不能再被其他公办或民办学校录取。
未被民办学校录取的户籍生,可按时到公办学校入学的审核点进行现场审核。审核需在规定的现场审核时间范围内完成。
公办学校现场审核时间为2025年7月29日—2025年7月31日。
2.观山湖区随迁子女。对已申办观山湖区有效居住证的进城务工人员随迁子女,有意愿在我区申请小学一年级及初中七年级公办学位的,实行“累计积分,统筹安排”的招生政策,按照以家庭为单位,分类核算“居住证+社保”“居住证+经商”相关积分作为统筹安排公办学校学位的依据。
观山湖区随迁子女积分核算现场审核时间为2025年7月14日—15日。
观山湖区随迁子女积分核算现场审核学校详见附件6。
观山湖区随迁子女拟入学公办学校学位确认时间为8月9日—11日(具体要求按照拟入学公办学校通知为准)。
3.观山湖区民办学校。登记结束后,贵阳市教育局将于2025年6月27日公布民办学校登记情况。报名人数超过核定招生计划数的民办学校,录取学生全部通过电脑随机派位在报名学生中产生;报名人数未超过核定招生计划数的民办学校,由学校根据家长意愿直接录取报名学生,并制定补录方案,经区教育局按流程审批后,在规定的招生范围和招生计划内补录符合条件的学生。
电脑随机派位由市招生考试管理中心于2025年7月22日进行。中签学生需在2025年7月23日—7月24日内按照指定渠道向中签民办学校缴纳学费,逾期未缴费学生视为放弃中签资格。学位一经确认,系统锁定学生信息后不能再被其他公办或民办学校录取。非电脑随机派位民办学校补录及学位确认于7月26日—7月28日进行。
4.非户籍生入读公办学校现场审核。各类政策优抚对象经相关部门及区教育局审核后,由区教育局统筹安排至相应学校进行现场审核,确认学位。
(三)阳光分班
根据贵阳市教育局统一工作部署,于开学前一周开展2025年新生“阳光分班”工作。
(四)学籍办理
区教育局将对各校拟录取的新生入学情况进行复审,并根据网上录取复审结果办理学籍。
五、其他工作要求
(一)严格落实控辍保学“双线”管理和“七长”负责制,落实联控联保工作机制,切实履行义务教育控辍保学法定职责,依法保障适龄儿童少年按时入学。
(二)区教育局已下达公办、民办义务教育学校年度招生计划,统一实施计划招生管理。任何学校不得自主招生,不得随意突破招生计划。鼓励民办学校在不突破本区民办在校生占比的前提下,通过积极挖潜等方式提高学位保障能力。2025年义务教育学校招生开设班级的班额不得超过55人。
(三)任何学校不得向随迁子女收取有别于本地户籍学生的任何费用。
(四)为方便群众进行入学登记,我区在各村(居)委会设置便民登记点,提供登记设备帮助及指导群众进行登记。家长可在家自行登记,或选择就近的便民登记点。
(五)“贵阳市义务教育入学服务平台”将在网上登记、现场审核、录取确认等阶段通过家长登记信息时注册的手机号及时发送短信通知家长相关事宜。请家长保持注册手机畅通,并及时关注获取相关信息。
(六)各学校要严格落实教育部“十项严禁”纪律要求,进一步规范义务教育招生工作,严禁设置违反法律法规的限制条件;严禁考试招生并严格控制跨区域招生;严禁要求家长提供计划生育、超过正常入学年龄、户籍地无人监护等证明;严禁将预防接种证明作为入学报名前置条件,可在开学后及时要求学生提供;严禁学校设立“国际部”“国际课程班”“境外班”招收中国国籍学生或面向中国国籍学生开设境外课程和使用境外教材;严禁学校以任何名义设立重点班、快慢班、实验班;严禁民办学校在师资配置和实施国家课程、地方课程、校本课程教育教学时区别对待政府通过协议、约定、委托、购买服务等方式录取的学生。区教育局将畅通举报渠道,设置监督举报电话,对举报的顶风违反“十个严禁”纪律等行为,要认真核实查处,对违法违规的单位或个人要严肃处理。公办学校违规招生的,取消本年公办强校评估资格;民办学校违规招生的,核减该校招生计划,直至停止招生、吊销办学许可证。
咨询电话:区招生考试中心 0851—84105641(观山湖区石林西路181号、观山湖区第七中学5号门)。
监督电话:区教育局督导室 0851-84119016(贵州省地质科技园A区2栋10楼督导室)。
附件1
观山湖区2025年义务教育阶段公办学校招生范围一览表


附件2
观山湖区2025年义务教育招生工作时间安排表

附件3
观山湖区2025年进城务工人员随迁子女义务教育阶段入学工作实施细则

附件4
观山湖区2025年义务教育阶段学校招生入学现场审核所需材料

附件5
观山湖区2025年进城务工人员随迁子女义务教育阶段学校新生入学现场审核温馨提示

附件6
观山湖区2025年进城务工人员随迁子女新生入学积分审核一览表


附件7
观山湖区2025年多孩家庭子女申请同校就读入学办理流程



