贵州人游贵州 | 贵阳市:端午假期将至 景点优惠迎游客
文体旅事业部 | 2022-06-01 17:23
端午节假日期间,贵阳市的观山湖区、乌当区、南明区、白云区、花溪区以及息烽县、开阳县、修文县、清镇市的景区面向游客推出丰富的优惠政策。
下面为大家介绍贵阳市各区县的景点优惠政策。
花溪区






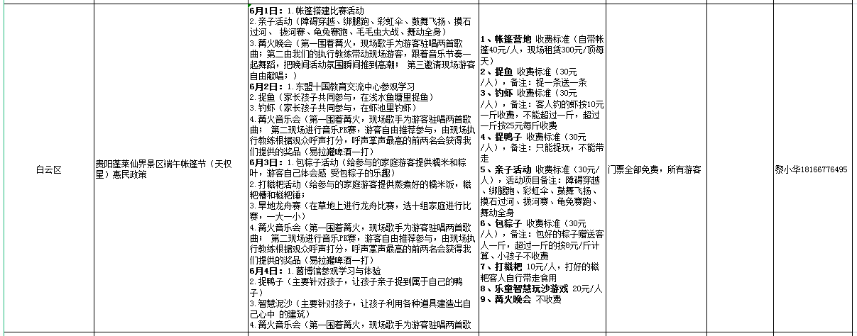
白云区




乌当区



南明区

观山湖区

修文县




开阳县

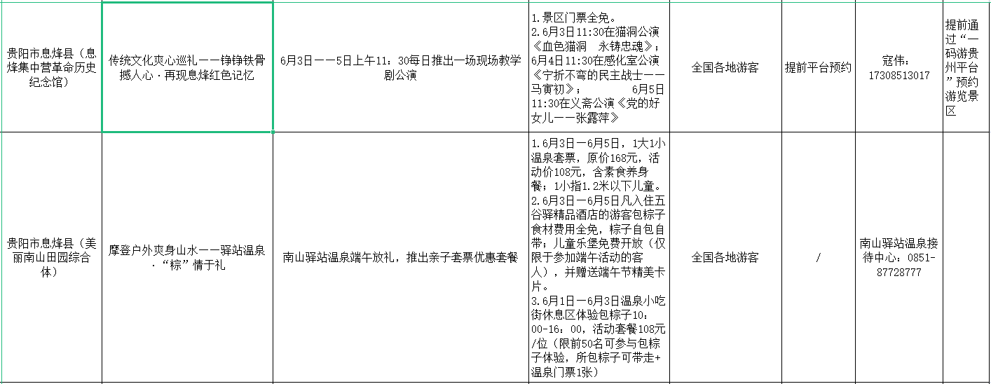
息烽县




【温馨提示】
广大游客出游期间请您做好个人防护,严格执行当地疫情防控政策。
(图文资料由贵州省文化和旅游厅提供)
端午节假日期间,贵阳市的观山湖区、乌当区、南明区、白云区、花溪区以及息烽县、开阳县、修文县、清镇市的景区面向游客推出丰富的优惠政策。
下面为大家介绍贵阳市各区县的景点优惠政策。
花溪区






白云区




乌当区



南明区

观山湖区

修文县




开阳县

息烽县




【温馨提示】
广大游客出游期间请您做好个人防护,严格执行当地疫情防控政策。
(图文资料由贵州省文化和旅游厅提供)