公示!直播大赛“双十佳”旅行社线路产品入围名单出炉
文体旅事业部 | 2025-08-20 09:36
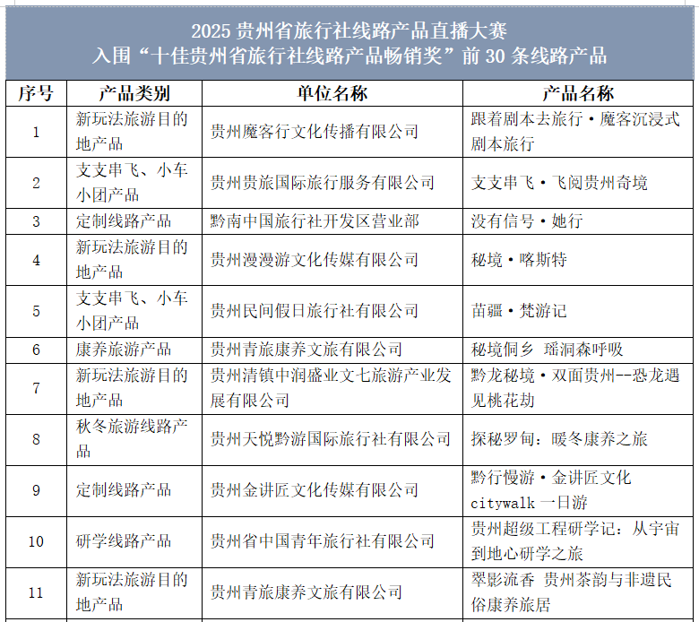
近日,由贵州省文化和旅游厅主办、贵州省旅行社协会承办、贵州省旅行社协会新媒体营销专委会落实执行的“2025贵州省旅行社线路产品直播大赛”评审入围复决赛名单出炉,专家评委从征集到的130余条线路产品中,评选出“十佳贵州省旅行社线路产品设计奖”,并优选30条线路产品进入线上销售环节,共同角逐“十佳贵州省旅行社线路产品销售奖”。
本次直播大赛创新采用 “产品评选” 与 “直播竞技” 双轨并行机制,初赛晋级主播和30条线路产品即将迎来复决赛挑战。
现将入围“十佳贵州省旅行社线路产品设计奖”、“十佳贵州省旅行社线路产品畅销奖”前30条线路产品名单进行公示,公示时间为2025年8月19日至24日。




此外,大赛组委会紧扣贵州秋冬旅游特色,从众多报名参赛的产品里优选了一系列应季旅游产品,即将在复决赛直播间开启带货推荐,包含长顺神泉谷粉黛、盘州妥乐古银杏、贵州村马+水族端节、罗甸大小井飞拉达、阿西里西韭菜坪、清镇恐龙小镇、六枝龙井温泉、荔波酷玩森林、西江千户苗寨、红飘带等产品,为贵州秋冬旅游宣传做预热,让贵州旅游淡季不淡。
公示期内,如有异议,请以书面形式(单位需加盖单位公章,个人需签署本人姓名)向贵州省旅行社协会反映。
联系电话:0851-84777117

