罚款3000元!贵阳清镇这家单位存在消防违法行为被处罚
贵州广播电视台科教健康频道 | 2026-01-07 12:07
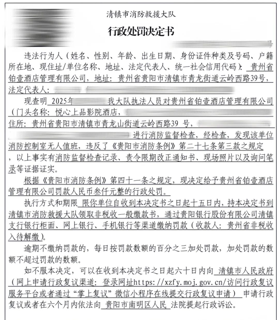
近日,清镇市消防救援大队执法人员对位于青龙山街道云岭西路39号的悦心上品影院酒店(贵州省铂壹酒店管理有限公司)开展消防监督检查时,发现该酒店消防控制室存在无人值班的严重安全隐患,违反了《贵阳市消防条例》第二十七条第三款“消防控制室应当实行24小时值班”的强制性规定。


消防控制室作为建筑消防安全的“心脏”和“神经中枢”,承担着火灾预警、设施联动、初期处置调度等关键职能,一旦无人值守,将直接导致应急处置缺位,极易引发重大安全事故。针对该违法违规行为,执法人员当即要求酒店立即停业整改,并对相关负责人进行了口头安全教育。

依据《贵阳市消防条例》第四十一条规定,结合法定裁量幅度(1000元至1万元),执法部门综合考量隐患危害程度,依法对贵州省铂壹酒店管理有限公司作出罚款3000元的行政处罚。

此次处罚彰显了消防执法 “零容忍” 的鲜明态度。清镇消防部门提醒,酒店等公众聚集场所人员密集、风险较高,必须严格落实消防安全主体责任,坚守消防控制室24小时值班制度。安全无小事,责任重如山,各类单位需绷紧安全之弦,敬畏法规、守护生命,坚决杜绝消防安全隐患,共同筑牢辖区消防安全防线。

